Domine Inversores de Frequência com Clareza e Aplicação Prática

Do zero ao avançado: entenda teoria, parametrização, aplicações e controle

Domine Inversores de Frequência com Clareza e Aplicação Prática

Do zero ao avançado: entenda teoria, parametrização, aplicações e controle

Por que este conteúdo é diferente?

Aprendizado prático e aplicado (não só teoria)

Sem enrolação, com diagramas e fios na mão.

Explicações claras

Linguagem de eletricista, exemplos que você usa no dia a dia.

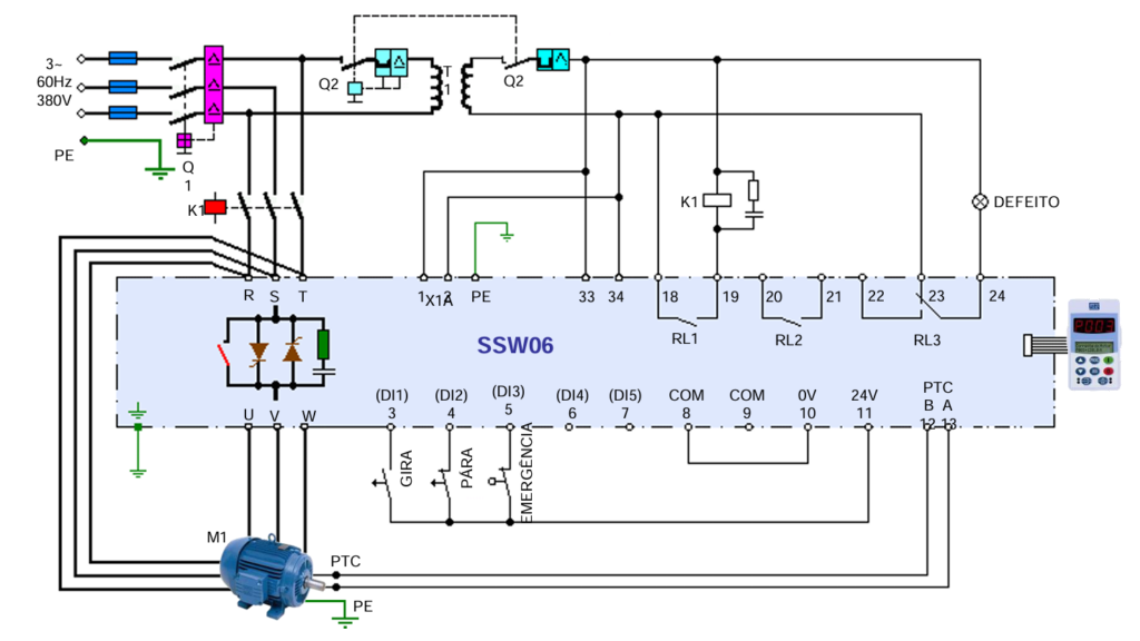
Exemplo de parametrização de inversores

Parametrização prática de inversores de diversos fabricantes 

O que você vai aprender

Conteúdo direto ao ponto, pensado para aplicar em campo e evoluir rápido.

Projetos que você sai fazendo:

No final, você será capaz de:

Veja o que tem lá dentro

Inversores de Frequência

Aplicação real do inversor desde a energização até a operação

Parametrização Essencial

Configuração correta dos principais parâmetros do inversor para garantir partida segura, proteção do motor e operação estável, sem tentativa e erro.

Aplicações Industriais Reais

Uso do inversor em aplicações reais da indústria, mostrando como escolher o tipo de controle, ajustar parâmetros e evitar problemas comuns em campo.

Bônus exclusivos (limitado)

O curso foi desenvolvido para profissionais e estudantes que desejam se especializar em automação industrial

Placa de identificação, partida direta/reversa, proteção e manutenção.

Parametrização rápida, comandos do CLP, rampas, falhas comuns.

Instruções binarias, temporizadores e alarmes na prática.

De R$ 199,00 por

8x de R$ 8,42

ou R$ 57,90 à vista

Para quem é este curso?

Para quem é

Para quem não é

Teste sem risco: se em 7 dias você achar que não valeu, devolvemos 100% do seu dinheiro. Simples assim.

Perguntas Frequentes

Você recebe imediatamente pelo e-mail, após a confirmação de pagamento. Você poderá baixá-lo e já começar a utilizar.

Uma vez que você adquire o Guia Prático, ele é seu para sempre, acesso vitalício.

O Guia Prático é 100% colorido. Com diagramas realísticos facilitando a montagem na prática e mais de 150 páginas com conteúdos ilustrativos, bem diferente dos livros convencionais.

Sim, esse Guia Prático é para você que está começando, que tem o desejo de se destacar e alcançar novos resultados.

Você consegue pagar em até 6 vezes no cartão de crédito, à vista no boleto e PIX.

O Guia Prático é digital e em formato PDF, você poderá acessar através do computador, notebook, tablet e celular. Basta colocar o seu e-mail e pronto, está disponível para usar e levar para onde quiser.

Toque em qualquer botão laranja, e você será direcionado para a página de pagamento. Preencha seus dados e escolha a melhor forma de pagamento para você.

Alan VP

Especialista em Automação Industrial

Comecei no chão de fábrica como eletricista, atuei como técnico e hoje trabalho como engenheiro de automação em uma multinacional. São mais de 10 anos ligando painéis, programando CLPs, comissionando linhas e resolvendo panes em campo — exatamente o tipo de experiência que transformei neste material.

Por que este eBook?

Passei anos trabalhando com inversores de frequência em campo, lidando com partidas problemáticas, motores aquecendo, parâmetros mal ajustados e manuais que mais confundem do que ajudam.

Este eBook reúne o que realmente importa no dia a dia:
parametrização essencial, leitura correta de placas de motor, rampas, limites de corrente, tipos de controle e aplicações reais — explicado de forma simples, direta e prática, sem teoria desnecessária.

É o material que eu gostaria de ter tido quando comecei a trabalhar com inversores.

Pronto para dar o próximo passo no aprendizado de inversores?

Domine a Inversores de Frequência Hoje Mesmo

De R$ 199,00 por

8x de R$ 8,42

ou R$ 57,90 à vista

© 2025 Automação Industrial. Todos os direitos reservados.